Choose your language
and country
Czech
Česko
German
Deutschland
English
World
Lithuanian
Lietuva
Polish
Polska
OK
Wszystkie kategorie
MONITORING IP
WIDEODOMOFONY
KONTROLA DOSTĘPU
SIECIOWE
SZAFY RACK
SYSTEMY ALARMOWE
ZASILANIE
POŻAROWE
KABLE
ELEKTRYCZNE
Language and currency:
en
|
EUR
Country of collecting the order:
World
Language
pl
en
cs
lt
de
Prices in
PLN (1 EUR = 4.2936PLN)
EUR
CZK (1 EUR = 24.3539CZK)
HUF (1 EUR = 3.8723HUF)
Country of collecting the order
Czechy
Germany
Lithuania
Slovakia
World
Apply changes
Log in
Shopping lists
0
Add to it products you like and want to buy later.
Save to shopping list
0
Save
Create a new shopping list
New list name
Create a list
Save
0,00 EUR
Product
Quantity
Price
Delivery cost from
Aktualności
Nowości
Promocje
Bestsellery
Marki
Kontakt
FAQ
Kamery IP
Wstępna konfiguracja kamery IP Hikvision
Rejestratory IP
Wstępna konfiguracja rejestratora IP Hikvision
Dodanie kamery IP Hikvision do rejestratora
Podłączenie rejestratora do aplikacji Hik-Connect
Wideodomofony IP
Podstawowa konfiguracja wideodomofonu IP Hikvision
Połączenie stacji wewnętrznej ze stacją zewnętrzną
Dodanie stacji do aplikacji Hik-Connect
Podłączenie dodatkowej stacji wewnętrznej IP Hikvision
Dodanie kamer IP do stacji wewnętrznej Hikvision
Back
Main page
ZASILANIE
AKUMULATORY
ZASILACZE UPS
ZASILACZE SWITCHY PoE
ZASILACZE 12V
ZASILACZE NA SZYNĘ DIN
ZASILACZE PoE
TRANSFORMATORY
MODUŁY BEZPIECZNIKOWE
INNE
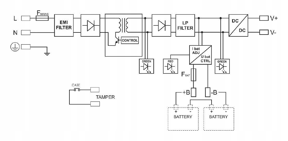
ZASILACZE SWITCHY PoE
System zasilania switchy PoE PULSAR SWB-120
Add to compare
Remove products
+
5
more
System zasilania switchy PoE PULSAR SWB-120
+ Add to compare
Add to shopping list
Size
universal
List price
(-
% Limited promotion)
206,26 EUR
/
1
pcs.
Buy for
PTS.
After purchase you will receive
PTS.
Your e-mail address
Data is processed in accordance with the
privacy policy
. By submitting data, you accept privacy policy provisions.
Notify about availability
Contact details entered above are not used to send newsletters or other advertisements. When you sign up to be notified, you hereby agree to receive only a one-time notification of a product re-availability.
1
2
3
4
5
more
Dodaj do koszyka
Contact the shop staff,
in order to estimate time of preparing this product for shipment.
Shipment
(%d in stock)
Free and fast delivery
14
days for easy returns
This product is not available in a stationary store
Safe shopping
Free delivery to parcel machines
More information
Smile - deliveries from online stores when ordered from
EUR11.65
are for free.
You buy and delivery is free!
deliveries from online stores
are free when you order
EUR11.65
are for free.
Free delivery includes parcel delivery to a parcel machine
Brand
PULSAR
Status
New
Manufacturer code
SWB-120
Brand
Pulsar
Model
SWB-120
Ask a question
If this description is not sufficient, please send us a question to this product. We will reply as soon as possible.
Data is processed in accordance with the
privacy policy
. By submitting data, you accept privacy policy provisions.
E-mail
Question
Send
Write your opinion
Your opinion:
5/5
Content of your opinion
Add your own product photo:
Your name
Your e-mail
Send an opinion
This page uses cookie files to provide its services in accordance to
Cookies Usage Policy
. You can determine conditions of storing or access to cookie files in your web browser.
Close